新祥旭考研官网欢迎您!
网站首页
|
收藏网站
|
招聘教师
|
招聘员工
|
联系我们
2027考研课程
北大清华全科定制
985高校全科定制
211高校全科定制
普通高校全科定制
经管专业全科定制
政法专业全科定制
人文专业全科定制
社科专业全科定制
外语专业全科定制
艺术专业全科定制
医学专业全科定制
理工专业全科定制
考研全科辅导
名校考研定制
考研复试辅导
专业课一对一
公共课一对一
考研集训课程
名校保研辅导
名校考博辅导
当前位置:
首页
>
招生信息
>
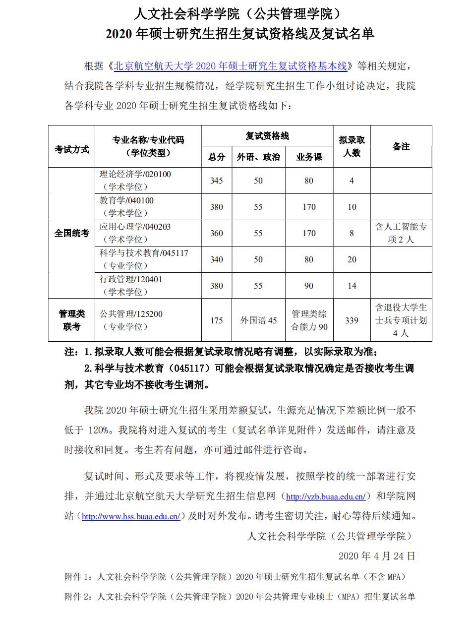
北航考研辅导班:2020年北京航空航天大学人文社会科学学院考研复试分数线及拟招生人数
北航考研辅导班:2020年北京航空航天大学人文社会科学学院考研复试分数线及拟招生人数
新祥旭岑老师-xxxedu666 / 2020-04-28
下一篇:
北航考研辅导班:2020年北京航空航天大学宇航学院考研复试分数线及拟招生人数
上一篇:
北航考研辅导班:2020年北京航空航天大学可靠性与系统工程学院考研复试分数线及拟招生人数
全方位权威辅导,考研复试效率高
面授一对一
在线一对一
魔鬼集训营
咨询课程
预约登记
以效果为导向 以录取为目标
添加微信咨询考研问题
×
北清考研定制
985考研定制
211考研定制
学硕考研定制
专硕考研定制
北京考研私塾