新祥旭考研官网欢迎您!


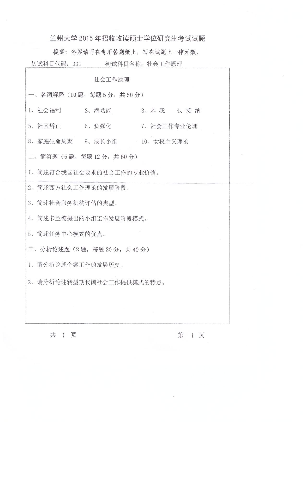
兰大考研辅导班:兰州大学2015社会工作原理考研真题

新祥旭郭老师 / 2020-04-28

 

新祥旭考研|专注一对一|更懂一对一  

【课程咨询】 新祥旭老师

【咨询电话】 181 0136 1537(微信同号)

【咨询Q Q】  2691231710

 

全方位权威辅导,考研复试效率高

面授一对一
在线一对一
魔鬼集训营
咨询课程 预约登记

以效果为导向    以录取为目标

添加微信咨询考研问题
北清考研定制 985考研定制 211考研定制 学硕考研定制 专硕考研定制 北京考研私塾
x