-
1.本单位各专业(项目)考生入围复试分数线

达到上述分数线的考生入围复试,入围复试名单见附件。
2. 总成绩计算办法和录取规则
总成绩计算办法
① 【130500】设计学、【130400】美术学、【135100】艺术(艺术管理方向除外)及【085500】工业设计工程领域:初试总分(满分500分)÷5×40%+笔试(满分100分)×45%+面试(满分100分)×15%
② 【130100】艺术学理论及【135100】艺术-艺术管理方向:
初试总分(满分500分)÷5×60%+笔试(满分100分)×30%+面试(满分100分)×10%
③ 【1305J1】信息艺术设计交叉学科:
初试总分(满分500分)÷5×40%+笔试(满分100分)×40%+面试(满分100分)×20%
录取规则
① 各专业按照报考的研究方向统一进行复试,复试笔试成绩低于80分者不予录取,总成绩有最低录取线要求。
② 【130500】设计学、【130400】美术学及【135100】艺术(不含非全日制、科普硕士)专业按不同研究方向分别在专业系内进行总成绩排序,从高至低择优录取。
③ 【130100】艺术学理论单独排序,按不同研究方向在专业系内进行总成绩排序,从高至低择优录取。
④ 【135100】艺术-科普硕士单独排序,按照总成绩从高至低择优录取。
⑤ 【1305J1】信息艺术设计交叉学科单独排序,按照总成绩从高至低择优录取。
⑥ 【135100】艺术(非全日制) 按不同研究方向单独排序,按照总成绩从高至低择优录取。
⑦ 【085500】工业设计工程领域单独排序,按照总成绩从高至低择优录取。
⑧ 面试成绩低于60分者、思想政治素质和道德品质考核及体检结果不合格者、同等学力考生加试成绩不合格者,视为复试不合格,均不予录取。
3. 网络远程复试软件说明
采用zoom会议系统为复试软件,腾讯会议系统为备用复试软件,请考生提前安装并熟悉使用。
4. 复试时间、形式安排(含资格审查、软硬件测试、网络远程面试等)
资格审查及复试均以网络远程方式进行。我院将依据考生在报名系统中预留的联系方式进行一对一联络并进行软硬件测试,请考生保持电话畅通。
硬件要求:考生须以双机位登录,需要2台终端设备(一般为1台电脑、1部手机,应均有音视频输入设备),需要使用耳麦。
资格审查及软硬件测试时间:5月12-13日(具体安排另行通知)
复试时间:5月15-16日(具体安排另行通知)
未尽事宜另行通知。
5. 缴纳复试费提示
考生必须在参加复试前通过网上缴费平台(yz.tsinghua.edu.cn)完成复试费缴费,费用标准为100元。缴费后因各种原因未参加复试者,已支付的复试费不退。
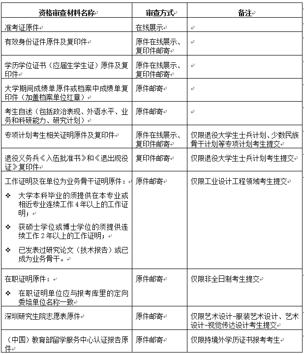
6. 考生资格审查及材料提交注意事项
所有参加复试的考生均需参加资格审查,未参加或未通过资格审查的考生不允许参加复试。不论是否录取,所交材料(含成绩单)一律不予退还。

考生还须根据报考专业提交(邮寄)以下材料(一式5份):
① 【130100】艺术学理论、【135100】艺术-艺术管理:提交本科毕业论文或相关专业论文1-2篇。
② 【130500】设计学、【130400】美术学、【135100】艺术(艺术管理、书法创作与研究专业除外):
提交个人作品集:A4规格,不超过30页,包含不少于3个设计方案或创作作品。
③ 【135100】艺术-书法创作与研究:
提交个人作品集:A4规格,不超过30页,包含不少于5件作品(每件作品需附局部图,每个局
部图不多于5个字),要求单件作品字迹、图片清晰。
④ 【085500】工业设计工程领域: 提交1篇与所从事工作领域相关的论文或研究报告。
⑤ 【1305J1】信息艺术设计交叉学科(初试业务课1为艺术设计基础(上机设计)、编创表达基础考生):提交个人作品集:A4规格,不超过30页,包含不少于3个设计方案或创作作品。
上述全部材料(包含资格审核材料和作品集等材料)请于5月10日前寄达以下地址:
北京市海淀区清华大学美术学院招生办 胡老师收
联系电话:010-62798172
邮编:100084
7. 复试考核注意事项:
考生须持初试准考证、身份证参加复试(复试开始前在线展示)。
笔试环节以在线提问或在线笔试(快题)方式进行,请考生务必准备好以下材料:
① 艺术学理论、艺术管理方向考生需对所提交论文进行概述。
② 设计学科考生须准备8开绘图纸1张,铅笔(含彩色铅笔)、橡皮及相关绘图工具。
③ 美术学科考生须准备8开绘图纸1张,铅笔(含彩色铅笔)、橡皮。
④ 书法创作与研究考生须准备宣纸若干(四尺对裁、长条),毛笔、墨汁等书法用品。
⑤ 信息艺术设计交叉学科初试业务课1为“艺术设计基础(上机设计)”、“编创表达基础”的考生须准备8开绘图纸1张,铅笔(含彩色铅笔)、橡皮及相关绘图工具;初试业务课1为“信息技术基础”的考生,准备草稿纸、笔等备用。
⑥ 工业设计工程领域考生,准备草稿纸、笔等备用。
面试环节需注意以下事项:
① 面试包含考生自述、抽题回答、外语测试等环节,考核内容包括教育背景、专业实践经历、思想状况、对本学科发展动态的了解以及在本专业领域专业基础知识、逻辑思维能力、语言表达能力、相关实践能力等。
② 请考生准备个人自述(约5分钟),需结合PPT进行。
8. 其他未尽事宜将陆续公布,请关注本网站并保持电话畅通。























