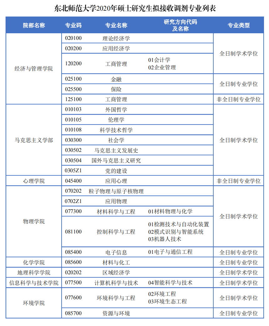
根据教育部硕士研究生招生录取工作相关规定,结合我校一志愿考生上线情况,为便于有意向调剂到我校攻读硕士研究生的考生调剂报考,现公布我校拟接受调剂专业信息(参见附件),具体调剂要求详见相关招生院部网站后续公布的调剂工作办法。教育部“全国硕士研究生招生调剂服务系统”预计于5月20日左右开通,请考生届时登录系统进行相关操作。

来源:东北师范大学研究生院

根据教育部硕士研究生招生录取工作相关规定,结合我校一志愿考生上线情况,为便于有意向调剂到我校攻读硕士研究生的考生调剂报考,现公布我校拟接受调剂专业信息(参见附件),具体调剂要求详见相关招生院部网站后续公布的调剂工作办法。教育部“全国硕士研究生招生调剂服务系统”预计于5月20日左右开通,请考生届时登录系统进行相关操作。

来源:东北师范大学研究生院
