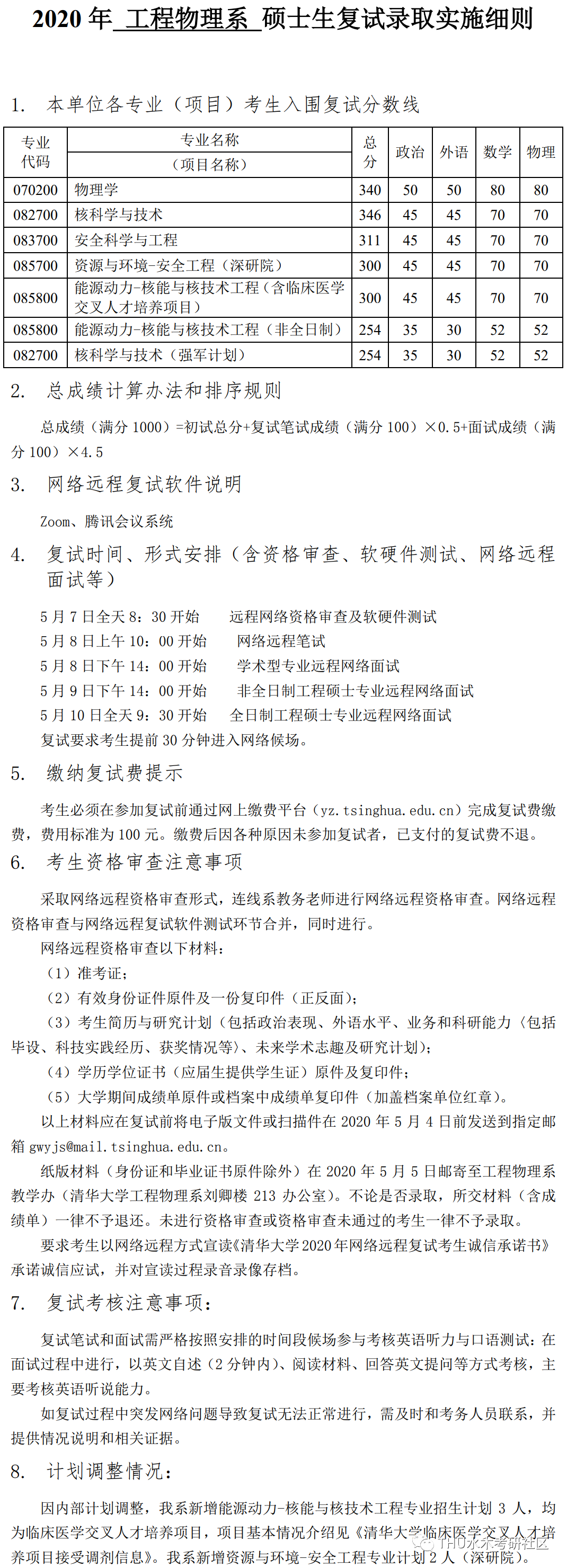
清华大学2020年工程物理系硕士研究生复试细则
点击添加图片描述(最多60个字)编辑
清华大学2020年工程物理系招收调剂信息
点击添加图片描述(最多60个字)编辑
清华大学工程物理系2020年研究生招生网络远程复试考生须知
1.考生应当自觉服从考试工作人员管理,严格遵从考试工作人员关于网络远程考场入场、离场、打开视频的指令,不得以任何理由妨碍考试工作人员履行职责,不得扰乱网络远程复试考场及其他相关网络远程场所的秩序。
2.考生应按要求备妥软硬件条件和网络环境,提前安装指定软件配合软件测试。按规定时间启动指定软件或登录指定网络平台参加网络远程复试。
(1)考生需要双机位模式参加复试,即需要两部带摄像头的设备,手机或电脑均可,建议是一台电脑,一部手机。电脑置于正面拍摄,手机从侧后方拍摄,建议提前准备手机支架。考生应确保计算机和手机充满电或连接外接电源。建议复试全程在宽带网络及相应的WIFI下完成,如确需使用4G网络,请保障4G网络畅通且不受闹铃、来电干扰,请确保有充足的流量(如,ZOOM软件每小时流量约300M)。
参考示意图:
点击添加图片描述(最多60个字)编辑
(2)考生需要提前在两台设备上下载zoom和腾讯会议,需事先学习相应软件的使用手册。
zoom https://www.zoom.edu.cn
腾讯会议 https://meeting.tencent.com
(3)考生网络复试时间安排(具体每位考生的测试、复试时间,由相应工作人员通知)
5月6日上午9:30-12:30,复试笔试网络及流程测试;
5月6日下午13:30-16:30,复试面试网络及流程测试;
5月7日上午8:30开始,考生资格审查及第二次网测;
5月8日上午10:00-10:30,复试笔试,提前半小时进入;
5月8日下午-5月10日,复试面试。
(4)考生须事先准备网络复试笔试答题纸
考生复试前下载答题纸,用A4纸打印备用,如无法打印,可按答题纸模板在A4纸上抄写备用。
3. 考生必须凭本人《准考证》和有效居民身份证参加网络远程复试,并主动配合身份验证核查等。复试期间不允许采用任何方式变声、更改人像。
4. 考生应选择独立安静房间独自参加网络远程复试,不得接受他人或机构以任何方式助考。复试期间视频背景必须是真实环境,不允许使用虚拟背景、更换视频背景。整个复试期间,房间必须保持安静明亮,并按需准备台灯,房间内不得有其他人,也不允许出现其他声音。
5. 考生音频视频必须全程开启,全程正面免冠朝向摄像头,保证头肩部及双手出现在视频画面正中间。不得佩戴口罩保证面部清晰可见,头发不可遮挡耳朵,不得戴耳饰。
6. 复试全程考生应保持注视摄像头,视线不得离开。复试期间不得以任何方式查阅资料。
7. 复试期间考生不得录屏录像录音。
8. 复试过程中如发生设备或网络故障等特殊情况,请考生不要慌张,先主动尝试恢复网络考试,若2分钟内恢复,则继续当前考试,如2分钟内不能恢复,请及时联系考务老师(葛老师,18910675065),按要求提交情况说明和相关证据,经系招生领导小组审批通过后,给予另行解决。
清华大学工程物理系2020年研究生招生考试复试名单
点击添加图片描述(最多60个字)编辑
考研高分咨询新祥旭罗老师
电话/微信:13701149740
咨询QQ:3219057729


















