新祥旭考研官网欢迎您!


清华大学考研辅导班:清华大学2020年深研院资源与环境(环境工程)复试细则、复试名单

新祥旭罗老师13701149740 / 2020-05-13

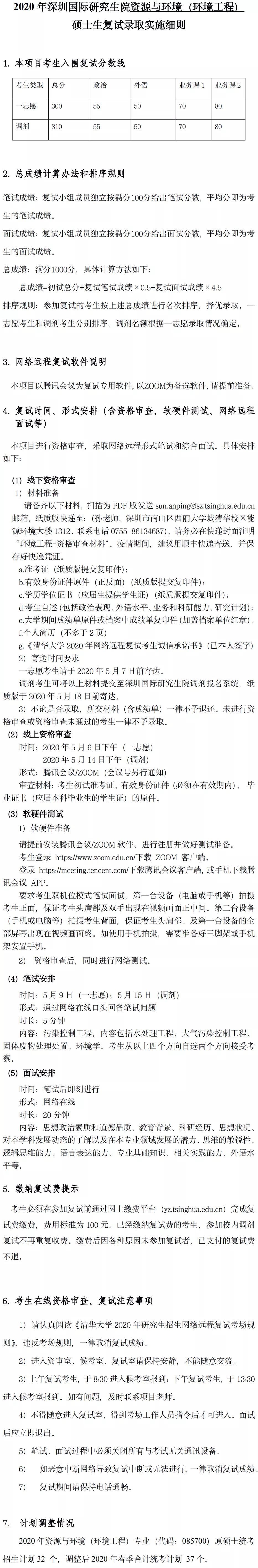
 清华大学2020年深圳国际研究生院资源与环境(环境工程)硕士研究生复试录取实施细则

点击添加图片描述(最多60个字)编辑

 

清华大学2020年深研院资源与环境(环境工程)硕士研究生复试名单

第一志愿

点击添加图片描述(最多60个字)编辑

 

考研高分咨询新祥旭罗老师

电话/微信:13701149740

咨询QQ:3219057729

全方位权威辅导,考研复试效率高

面授一对一
在线一对一
魔鬼集训营
咨询课程 预约登记

以效果为导向    以录取为目标

添加微信咨询考研问题
北清考研定制 985考研定制 211考研定制 学硕考研定制 专硕考研定制 北京考研私塾
x