新祥旭考研官网欢迎您!


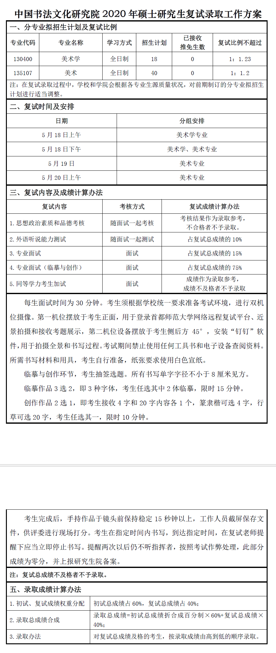
首师大考研辅导班:2020年首都师范大学中国书法文化学院研究生考研复试方案

新祥旭岑老师-xxxedu666 / 2020-05-13

 

新祥旭考研|专注一对一|更懂一对一  

【课程咨询】 新祥旭岑老师

【咨询电话】 133 4100 4451(微信同号)

【咨询Q Q】  339 0451 633

全方位权威辅导,考研复试效率高

面授一对一
在线一对一
魔鬼集训营
咨询课程 预约登记

以效果为导向    以录取为目标

添加微信咨询考研问题
北清考研定制 985考研定制 211考研定制 学硕考研定制 专硕考研定制 北京考研私塾
x