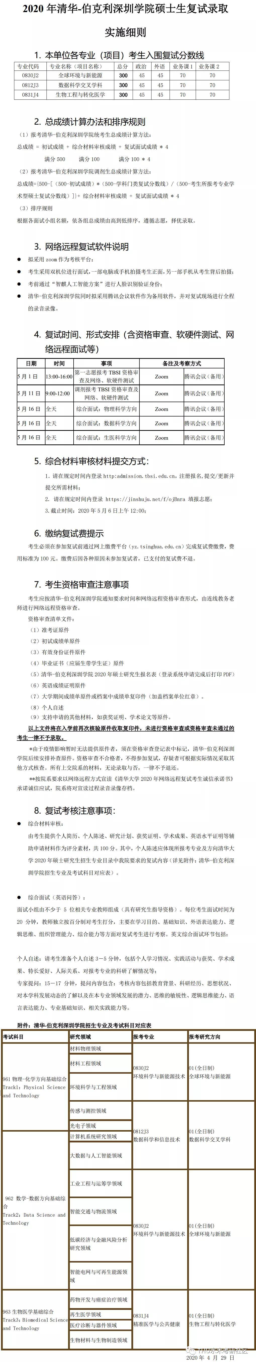
2020年清华-伯克利深圳学院硕士生复试录取实施细则
清华-伯克利深圳学院2020年统考招生计划调整通知
计划调整情况:
因合格生源不足,2020年环境科学与新能源技术专业(代码:0830J2 )硕士招生计划6个和精准医学与公共健康专业(代码:0831J4)硕士招生计划 2 个调整到数据科学和信息技术专业(代码:0812J3),含数据科学方向7个,物理科学1个。调整后清华-伯克利深圳学院 2020年春季合计统考计划如下:
|
专业及代码 |
方向 |
调整后名额 |
|
数据科学和信息技术0812J3 |
01(全日制)数据科学交叉学科 |
30 |
|
环境科学与新能源技术0830J2 |
01(全日制)全球环境与新能源 |
30 |
|
精准医学与公共健康0831J4 |
01(全日制)生物工程与转化医学 |
11 |
清华-伯克利深圳学院2020年硕士研究生统考复试名单
考研高分咨询新祥旭罗老师
电话/微信:13701149740
咨询QQ:3219057729


















