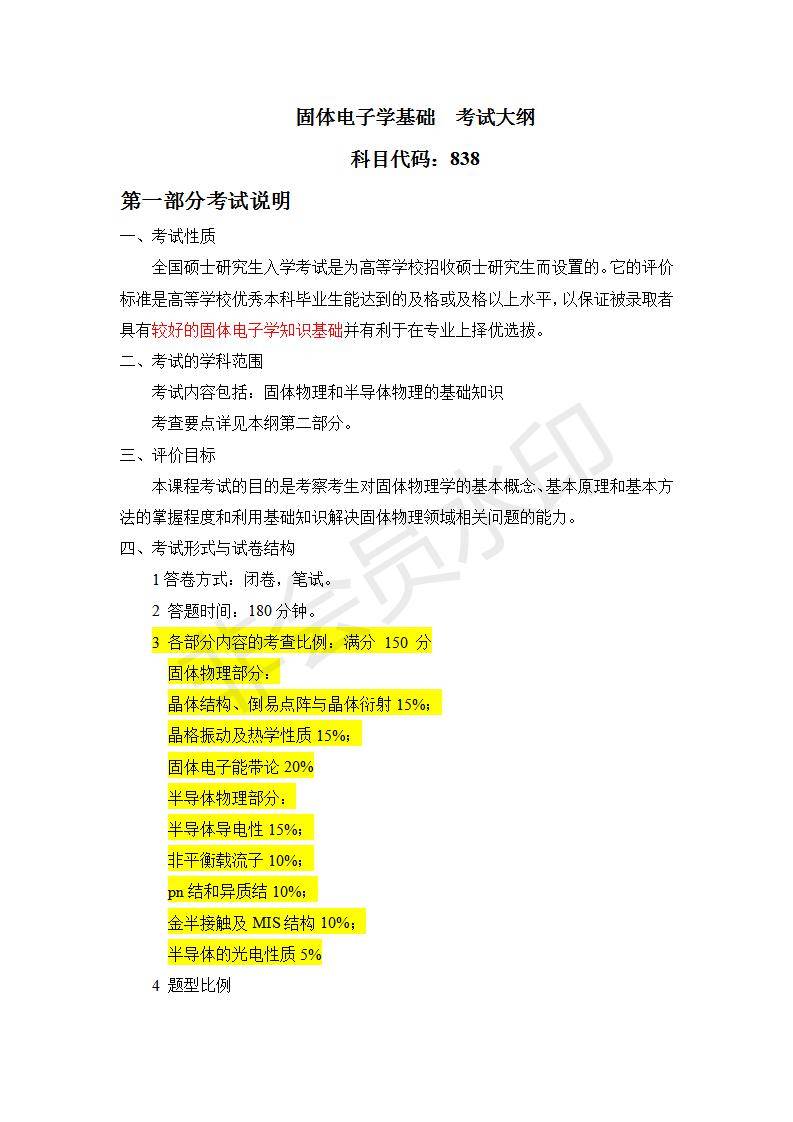
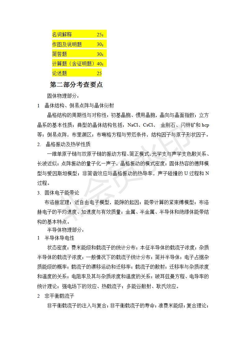
华中科技大学21年考研大纲+重难点+参考书:838固体电子学基础,如下图:



想知道华科的更多考研干货内容,欢迎关注、留言新祥旭。
需要试听【21考研成功经验公开课】的,加我备注“目标院校+专业”,带你听课! 新祥旭考研,深耕一对一领域15年,覆盖了全国各985、211高校的所有专业+普通本科的常规专业。助力你的考研复习,高效全面,快人一步! 名校考研,高效提分,你需要更聪明的备考方式! 
(本文由新祥旭考研考博整理,未经允许,不可转载!)

华中科技大学21年考研大纲+重难点+参考书:838固体电子学基础,如下图:



想知道华科的更多考研干货内容,欢迎关注、留言新祥旭。
需要试听【21考研成功经验公开课】的,加我备注“目标院校+专业”,带你听课! 新祥旭考研,深耕一对一领域15年,覆盖了全国各985、211高校的所有专业+普通本科的常规专业。助力你的考研复习,高效全面,快人一步! 名校考研,高效提分,你需要更聪明的备考方式! 
(本文由新祥旭考研考博整理,未经允许,不可转载!)
