招生目录:

说明:
外国语考试科目“七选一”表示“201英语(一)、202俄语、203日语、240德语、241法语、242西班牙语、243意大利语任选其--”。工商管理、公共管理、社会工作、国际商务、金融、新闻与传播英语科目为“204英语(二)”,其他六个外语科目同上。
各专业拟招生人数仅供报考时参考,最终招生人数以实际录取为准。“拟招生总人数”包含统考[含联合考试]及接收推荐免试生人数,不包含少数民族骨干计划、援藏计划、退役大学生士兵计划、支教团计划等各类专项计划。各专业拟接收推免生人数一般占总人数的40%-60%左右。最终接收推免生人数以研招网推免服务系统中确认录取人数为准。
初试命题范围:
701法学综合
法理学(30分):法理学导论(法学的基本概念、法的运行、社会中的法);
宪法学(30分):中国宪法;
民法学(30分):民法总论、物权法、债法;
民事诉讼法学(30分):民事诉讼法学(含民事证据、民事执行);
刑法学(30分):中国刑法总论、中国刑法分论。
801法理学原理
法概念论和法规范论(50分)、法价值论和法学方法论(50分)、法治理论(50分)。
802法制史
中国法制史(75分),外国法制史(75分)。
803宪法学与行政法学
宪法学(50分)、行政法(50分)、行政诉讼法(50分)。
804金融法与公司法
金融法(75分),公司法、破产法(75分)。
824中国法文化史
中国法制史(75分),中国法律思想史(75分)。
825军事法学与国际公法学
军事法(100分),国际公法(50分)。
826法律职业伦理
法律职业伦理150分:基本理论、律师职业伦理与行为规则、法官职业伦理与行为规则、检察官职业伦理与行为规则、公证员仲裁员等法律职业伦理与行为规则。
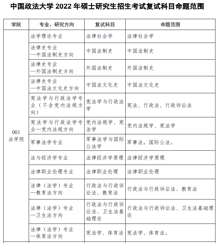
复试命题范围:




















