新祥旭考研官网欢迎您!

预约报名

武汉大学考研辅导班:2023武汉大学刑法学专业前辈考研成功经验必看分享

新祥旭小黄老师 / 2022-05-30

一、择校、定专业考虑因素

1.个人偏好

首先,我考虑的是地域因素。由于自己本身是湖北人,本科四年也都在武汉度过,对这边的气候、饮食等都比较习惯,并且以后是准备留在武汉定居的,所以比较偏向选择武汉的学校。而武汉法学比较好的学校主要就是武汉大学和中南财经政法大学(也是我的本科院校),大家都说考研一战可以冲一冲、报层次更高一点的学校,所以我最终选择了武汉大学。

其次,选择刑法专业主要是由于个人兴趣以及自身的职业规划。我认为刑法是非常有趣的一门学科,并愿意花时间去学习、钻研。兴趣对于读研是非常重要的,因为研究生期间要阅读大量文献并产出高质量的论文,如果对所学专业没有兴趣,那这个过程将会很难熬,成效也不佳。另外,我对于以后的职业规划是成为一名检察官,刑法就是与其最为对口的专业。

当然,武大法学硕士的名额大部分都被推免占据,每年统考名额极为有限。且刑法学一直都是最为热门的专业之一,这几年的热门度还在不断增强。从今年的录取情况来看,中国政法、华东政法、中南政法等学校的刑法学分数增幅都非常巨大,可见该专业竞争的激烈程度。所以大家在选择院校、专业的时候,一定要事先对自己的水平、能力等做一个较为全面的评估,如果更在意能否考上,那就可以选择一个竞争相对小一些的专业;如果真的对某个专业执念很深,那就大胆去冲吧!

2.考研难度分析

武大法学考研是从2020年开始改革的,改革后,各个专业的初试科目都相同,并统一划线进复试。具体考核科目分为:①101思想政治理论,②201英语一或202俄语或203日语,③623法学基础A(含法理学、宪法学与行政法学、诉讼法学),④824法学基础B(含刑法学、民法学、国际公法学)。

武大刑法近三年的录取情况如下:

2022年

分数线:365

刑法过线人数:8,最终录取人数:2

2021年

分数线:350

刑法过线人数:10,最终录取人数:6

2020年

分数线:360

刑法过线人数:9,最终录取人数:7

可以看出,每年录取人数都非常有限,但毕竟分数线涨幅不大,只要考到380分以上就有较大机会,所以还是完全值得试一试的!

二、初试经验

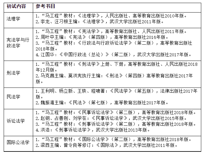
1.专业课参考书目、题型、难度、复习规划

这是2019年宣布改革之后公布在官网上的参考教材,之后一直没有再更新。推荐大家每门选择一本即可,如果有最新版一定要买最新版!

初试题型以名词解释、简答、论述为主,同时偶尔也会出现案例分析,没有选择题,题量很大,所以要格外注意时间分配,不可在个别题目上过分纠结。虽然考试范围广,但偏重基础,试题难度不大,且历年真题重复考察率高,所以一定要重视真题!

关于复习规划,我个人建议先精读课本,保证每个知识点都没有疏漏,在这个过程中最好能够形成自己的背诵笔记,并将考过的知识点标注在旁边,掌握重难点和新增热点。从现在开始一直到8月都可以细细地做这个工作,到9月以后应当以背诵为主,可以直接背自己前期整理的笔记,比起背课本能够有效提升背诵的速度和效率。到考前最好能够至少背完3轮,因为考场上时间是非常紧张的,几乎没有思考时间,所以背的越熟越好,最好形成肌肉记忆。大家如果在考研复习过程中有困难的话,也不妨报一个辅导班,比如新祥旭考研全科一对一私人订制VIP辅导课程,针对性强,上课时间可以灵活协商,课下还可以免费答疑解惑,对考研初复试应试备考这块的帮助是非常明显的。

2.专业课背诵方法

其实背书就是一个日积月累的工作,谈不上什么技巧,只能说熟能生巧吧。

首先,经过前期精度课本的过程,大家对于每一门学科应该在心里建立起一个大致框架,对于一些复杂、难懂知识点的理解工作应当在这一环节完成,并不要求精确记忆,只要做到心中有数即可。其次,进入第一遍背诵之后,由于此时对知识点的掌握谈不上熟练,所以背起来肯定是比较缓慢、辛苦的,要做到稍安勿躁,尽量精确记忆每一个知识点。再次,由于背诵内容多,周期性的巩固复习对于长期记忆非常重要,所以每背诵完一个知识点,都应当定期复习,不能背完一部分内容就不管了,应当时刻记得多拿出来读一读、看一看,加深印象。

3.公共课复习方法

虽说专业课才是拉分的关键,对于公共课同样不得忽视。每年的院线都要求英语、政治至少过60分,如果达不到这个基本要求,即使总分过线,同样不能进入复试。且如果公共课很强,过400会相对更容易一些。另外,公共课也可以当作复习的一个有效调剂,毕竟专业课背诵内容多,复习起来会比较辛苦,而公共课就相对轻松有趣许多。

对于英语,个人觉得英语是一项注重积累的学科,所以可以早一点开始复习。考研英语主要考察的是读写能力,所以对于一些英语底子薄弱的学生来说也完全有可能通过努力复习而取得一个不错的分数。大家首先一定要注重词汇量,这是一切的基础!从开始准备考研时起一直到考研结束时止,最好能够保持每天记单词的习惯。单词记忆建议书和app结合,我使用的是《红宝书》,可以两天背1个list,第一天完整看一遍,把不熟悉的单词汉语意思写在纸上(只写一种含义),第二天集中记忆并默写写在纸上的单词(默写英文,同时回忆该单词其他含义);app推荐墨墨背单词,非常适合考研使用,能够有效利用起零碎时间。另外大家要多练真题,真题的重要性自是不必多说,近20年的都要刷到,年份较近的可以多刷几遍,经过这个过程,一定可以参透出题规律。对于作文和翻译,可以从暑假甚至9月再着手准备,但一定要上手练习!小作文可以总结自己的模板,大作文不太推荐使用模板,会使文章看起来生硬,推荐大家看看石雷鹏的作文课,个人觉得很有用。对于基础比较好的同学,还可以自己总结优美的词句、表达,分主题整理好。并且一定要多写多练!

关于政治,开始准备的时间无需太早,大概暑假或者9月再开始也绰绰有余。在此之前可以看一些历史正剧,例如《觉醒年代》、《光荣与梦想》等,培养自己的兴趣。关于资料,我当时是直接购买了肖秀荣老师的全套资料,第一遍复习认真看《精讲精练》即可,对于一些较难理解的章节,或者是底子比较薄弱的理科生,可以配合看徐涛的精讲课。我个人是会更加注重知识点的理解而不是机械刷题,但当然练习也是必不可少的。要尽量在11月以前刷完1000题,如果时间充裕也可以二刷或者练习其他老师的题库,11月开始刷肖八以及其他老师的押题卷,12月背肖四。另外,个人非常推荐腿姐的技巧班!对于知识点的巩固、做题能力的提高都大有裨益,我是从技巧班到冲刺班再到押题班都看了,对于政治素养的提高很有用,所以即使我的做题量比不上其他同学,最后也取得了较为不错的成绩。

三、复试经验

前文已经介绍,今年的复试分数线为365,共8人进复试,最后录取2人。但大家看到这个数字也不必过分恐慌,一般来说,只要初试成绩够高,就不会被刷。往年初复试在最终成绩的占比为5:5,其中复试中笔试占一半,另一半是专业和英语面试。由于今年受到疫情影响,只能采取线上复试的形式,笔试就被取消了,初复试占比调整为6:4。至于明年占比如何,估计也要看疫情走向。不过考虑到复试表现不会拉开太大差距,基本上初试成绩就足以定乾坤。

面试内容分为专业和英语面试,其中专业面试占最终成绩的30%,英语为10%。总体难度不高,对于英语,大家可以多积累一些话题和问答,一般每年初试结束后网上都有相关课程,推荐周思成的口语课程!话题和语料都非常全面。当然,押到原题的可能性较低,所以应当更加注重练习临场反应能力和自身表达能力的提高。专业问题同样是注重基础,和初试不会有太大区别,大家认真准备初试即可!

四、给学弟学妹们的建议、鼓励

虽然现在考研的确很卷,而且一年更比一年难,但大家还是要稳住阵脚,充满信心。关于每天有效学习时长,个人认为在暑假之前,只要达到8h即可,从暑假开始可以慢慢增加,9月应尽量达到10h,等到11、12月的冲刺阶段,可能就要慢慢增加到12h左右了。每周可以给自己放一天假~劳逸结合才能更有效率!我们比的是谁掌握知识多,而不是谁投入时间多,所以高效学习是很重要的。关于作息,我认为保持自己舒服的生物钟就好,不要轻易被其他人带节奏,如果一个劲的压缩睡眠时间导致学习效率低下,那还不如睡好了再高效学习。希望大家都能快乐复习、快乐备考!

关于心态调整,其实我感觉每个考研人都不可避免地会感到焦虑,这种情绪很正常,平常看待即可。如果真的感觉很累很焦躁,学不下去了,那就出去散散心、吃点好的、早点睡,第二天恢复状态、继续加油。但是千万不要持续摆烂哦!另外建议大家尽量不去想如果考不上怎么办这类问题,无论能不能考上,只要参加了考试就会得到一个分数,谁都不希望分数难看吧?所以只要把目光停留在初试,停留在那个分数本身,努力做到自己的最好就够了。至于是否能考上,只能说水到渠成吧。

最后祝愿大家都能金榜题名、圆梦武大!

                                                         

全方位权威辅导,考研复试效率高

面授一对一
在线一对一
魔鬼集训营
咨询课程 预约登记

以效果为导向    以录取为目标

填写信息获取考研一对一试听名额
姓名:
电话:
报考学校及专业:
北清考研定制 985考研定制 211考研定制 学硕考研定制 专硕考研定制 北京考研私塾
x