为适应现代科学发展需求,以选拔和培养优秀创新人才为目标,西安交通大学公共政策与管理学院(以下简称:公管学院)2023年博士研究生招生选拔工作实行“申请考核制”,招生选拔办法公布如下(本办法不适用于同等学力考生):
一、招生规模
2023年公管学院计划招收博士研究生28名(含普通招考、硕博连读和直接攻博),不招收非全日制博士研究生(思政专项见后续思政专项招生实施细则)。最终招录名额以实际录取人数为准。
二、申请条件
(一)中华人民共和国公民;拥护中国共产党的领导,品德良好,遵纪守法;身体健康符合国家和学校规定的体检要求。
(二)具体要求:
1.已获硕士学位(国内普通高校统考应届硕士毕业生最迟须在入学前取得硕士学位,在境外获得的学位须经教育部留学服务中心的国外学历学位认证)。原则上不接受专业学位硕士学位和同等学力硕士学位的考生。
2.申请人应具有较好的英语听、说、读、写能力,水平达到以下要求之一:
①全国大学外语四级考试成绩达到460分及以上或六级考试成绩达到425分及以上。;
②TOEFL成绩达到80分及以上(IBT);
③IELTS成绩达到6.0分及以上;
④GRE成绩300分及以上(新);
⑤GMAT成绩650分及以上;
⑥WSK(PETS-5)考试合格;
⑦全国高校外语专业八级考试TEM-8合格;
⑧在母语为英语的国家或地区参加过英文授课学位项目学习并获得学位,同时提交教育部留学服务中心出具的认证报告。
未达到以上英语水平要求的考生,本人提交英语水平认定申请,须经学院专家审核认定同意报考。
三、申请程序
(一)网上报名
符合申请条件的考生,登陆网上报名系统西安交通大学研究生招生信息网(http://yz.xjtu.edu.cn),按《2023年西安交通大学普通招考博士研究生网报须知》要求填报本人信息、上传本人电子照片以及要求的其他报名资料,并缴纳报名费,下载确认报名情况登记卡及报名相关表格。纸质材料按规定时间寄送至公共政策与管理学院。
网上报名时间:2022年10月20日-2022年11月10日。
(二)材料提交
报考博士申请材料需在2022年11月10日前邮寄(送)到公管学院,逾期或所交材料不全者,按放弃处理。
申请资料列表:
(1)博士生考生报名情况登记卡(网报后双面打印,并经本人签字);
(2)报考攻读博士学位研究生登记表(在报名网页下载空白表手工填写);
(3)学士、硕士学位证书复印件,本科、研究生毕业证书复印件(应届毕业生须在入学前补交学位证书及毕业证书复印件)或证明书;往届硕士生提供教育部硕士学位认证报告,应届硕士生提供教育部学籍在线认证报告原件,持境外学位证书报考者须提交“教育部留学生服务中心”的证明复印件;
(4)提交两位专家手工填写推荐意见书(公管学院主页下载模板)。专家(教授)须属于所申请学科的相关领域,其中一位推荐人须是申请人的硕士导师(特殊情况可由所在单位相当教授职称的专家填写),另一位推荐人是本领域或相关领域的教授。
(5)硕士课程学习成绩单(加盖公章或成绩专用章有效);
(6)英语水平证明(含全国大学英语四、六级证书、TOEFL成绩单、IELTS成绩单、GRE成绩单等);
(7)公开发表的学术论文及其它研究成果证明,承担科研情况简表;
(8)硕士学位论文(应届毕业硕士生可提供论文详细摘要);
(9)考生本人身份证件复印件,应届生需附学生证复印件及研究生部门开具的在读证明;
(10)科研计划书(一份)。申请人结合拟报考导师的研究方向,选择某一具体项目,但不要求是将来博士期间必须做的内容,撰写一份科研计划书,计划书内容包括研究目的、研究背景、研究内容、研究方案、创新点等,要求字数不少于8000字,列出必要的参考文献,英文文献不少于20篇。具体格式(见附件)可在公管学院主页下载。
注意:材料可分类装订(禁止装订到一起),可用长尾夹按照以上顺序整理。
四、资格审核
(一)材料评议
学院根据考生提交的申请材料,组织专家(报考导师不参与评议)对考生的学习经历、外语水平、科研工作经历、科研项目及成果、学术水平、攻读博士学位的研究计划书等进行全面的、独立的评估打分,并通过线上系统出具评议意见。通过者名单将在2022年11月25日前在公管学院主页(http://sppa.xjtu.edu.cn/)“研究生教务”公布。
材料评议合格的考生将取得参加专业考核的资格。
(二)资格现场确认
材料评议合格的申请人必须于2022年12月20日在公管学院(创新港校区涵英楼六层)5-6068办公室进行现场确认,需携带以下材料:
(A)身份证原件,学士、硕士学位证书原件,本科、研究生毕业证书原件(应届毕业生须在入学前补交学位证书及毕业证书)或证明书。往届硕士生提供硕士学位认证报告,应届硕士生提供教育部学籍在线认证报告,境外学位证书报考者须提供“教育部留学生服务中心”的学历学位认证书;
(B)准考证。2022年12月18日-12月20日期间,登录研究生院研究生招生信息网(http://yz.xjtu.edu.cn/)下载打印准考证。
五、综合考核
(一)专业考核
1、考核内容
专业考核包含两门专业课的基础知识考核。
1)专业课一:公共管理学
2)专业课二:公共管理基础理论与方法(含统计学、经济学等)
考核时间为:2022年12月21日。
2、考核方式
考核采用笔试,每生必考,每门课均采用百分制,根据笔试结果确定申请人取得综合面试的资格。
(二)综合面试
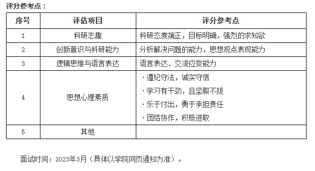
综合面试采取现场答辩的方式。学院组成不少于7名专家(含报考导师)的考核专家组,重点考核申请人的基础知识、科研志趣、逻辑思维与语言表达能力、科研综合能力、科研素质、创新意识与分析解决问题的能力。
综合面试分为三个环节:
专业考核环节:包括随机抽取题目并现场作答、评委提问。专业考核复试内容为《公共管理学》。
个人陈述环节:含英语自我陈述,展示PPT陈述个人前期科研经历及博士学习期间科研计划。
专家提问环节:含英语提问、专业及综合素质提问。
考核中随机抽取试题,专家根据评分标准和考生作答情况进行独立评判,按百分制给出分数。面试不及格的考生不予录取。
六、录取
学院博士生招生工作组根据申请人的总考核成绩排名确定录取名单。总考核成绩综合材料评议、专业考核、综合面试三个环节的成绩。总考核成绩以百分制计,三个环节在总考核成绩中分别占比30%、30%、40%。招生工作组根据2022年度招生计划差额划定录取分数线,按照成绩排名顺序确定录取名单。
录取实行导师、考生双向选择,择优录取。根据申请人填报的导师及研究方向志愿,首先根据导师优先原则录取;其次,对于填报同一位导师的多位申请人,根据学生最终成绩由高分到低分择优录取。在招生指标总量控制下,对于没有被所报导师录取的申请人,征得其同意,其他上当年招生目录的导师也可录取。
确定录取人员候选名单后将在公管学院主页进行公示,最终上报西安交通大学研究生招生工作领导小组审批,由研究生院发放正式录取通知书。
被录取的申请人均为非定向就业的全日制博士研究生,档案一律调至我校。

七、相关费用
住宿费、学费及资助体系详见“西安交通大学2023年博士研究生招生章程”。
八、入学时间
2023年9月。
九、联系方法
直接递交地址:西安交通大学创新港校区涵英楼5-6068办公室,李老师
邮寄地址:陕西省咸阳市秦都区钓台街道东南角交大创新港5号楼公管学院
电话:029-88965934收件人:李老师
(材料递送安全起见,建议使用顺丰快递)
本院博士生招生信息网址:http://sppa.xjtu.edu.cn/
咨询电话:029-88965934联系人:李老师
邮箱:xjtu_ds xjtu.edu.cn
投诉监督电话:029-88965659邮箱:yuqing1984 xjtu.edu.cn
十、其他
其他未尽事宜按照研究生院博士生招生简章执行,本实施方案的最终解释权归西安交通大学公管学院。
十一、备注
1、“专家推荐意见书”应由推荐人根据自己对考生的了解,实事求是由专家本人亲笔撰写并签字。如果专家撰写真实性受到质疑,公管学院不进行真伪判断,将直接取消该考生考核资格。推荐书主要内容应包括该考生的思想品德、学习态度、课程成绩、外语水平、科研能力、协作精神等。
2、若递交的申请材料不全或未缴纳报名费,此申请将不予受理;
3、一旦发现造假行为,将取消资格审核、录取资格或学籍;
4、申请材料一经提交,概不退还。
5、持境外硕士学位考生须加试政治理论,详见“西安交通大学2023年博士研究生招生章程”。
十二、参考书目

西安交通大学公共政策与管理学院
2022年10月13日
考研高分咨询新祥旭罗老师
电话/微信:13701149740
咨询QQ:3219057729


















