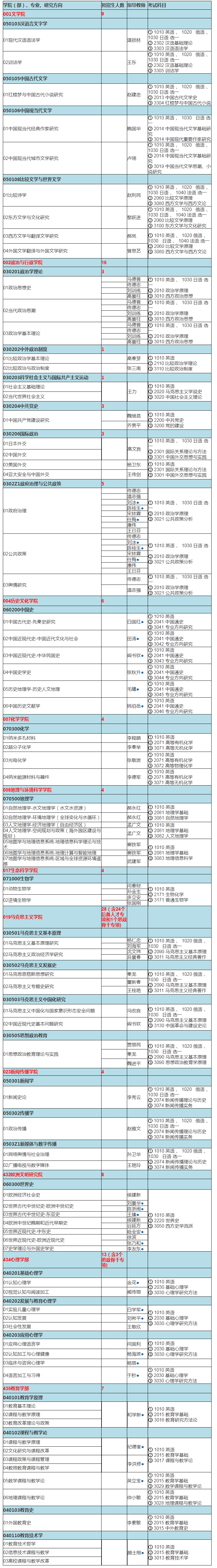
天津师范大学2023年学术学位博士研究生招生专业目录
注:
1.导师姓名后标“●”代表导师已按“申请-考核”制方式完成招生,除专项计划外,本年度不再通过普通招考方式招收博士研究生。
2.表中所列考试科目均为普通招考方式招生的初试科目,“申请-考核”制方式招生的考核内容详见各相关专业的“申请-考核”制招生简章。

天津师范大学2023年学术学位博士研究生招生专业目录
注:
1.导师姓名后标“●”代表导师已按“申请-考核”制方式完成招生,除专项计划外,本年度不再通过普通招考方式招收博士研究生。
2.表中所列考试科目均为普通招考方式招生的初试科目,“申请-考核”制方式招生的考核内容详见各相关专业的“申请-考核”制招生简章。
