本文将由新祥旭考研邱老师对2024年复旦大学环境科学与工程考研进行解析。主要有以下板块:学院简介、招生人数、考试科目、分数线、复试等几大方面。
一、学院简介
21世纪,人类将面临空前未有的全球性环境挑战。环境科学已成为世界上引人注目的学科。保护环境是中国的一项基本国策。为了适应我国环境科学和环境保护事业迅猛发展的需要,发挥我校综合大学的办学优势,培养一流的环境科学人才,于1996年新建了环境科学与工程系,目前拥有环境科学与工程一级学科博士点,可授予本科、硕士(环境科学、环境工程、环境管理)、博士学位(环境科学、环境工程、环境管理)。环境科学与工程系有一支高学历、年轻化的教学和研究队伍,现有教职员工88人,包括教学科研人员70人,实验技术人员9人,行政管理人员7人,专职辅导员3人。在教学科研人员中,教授/研究员28名,副教授(含青年研究员)37名,讲师(含青年副研究员)5名。其中,国家“千人计划”教授2名,国家“青年千人计划”教授5名,教育部长江学者奖励计划特聘教授1名,国家优秀青年科学基金获得者2名,5人入选教育部新(跨)世纪优秀人才支持计划。另有上海“东方学者”3人、“浦江人才”9人、“曙光学者”1人、“扬帆计划”1人。近五年来,环境系还柔性引进长江学者讲座教授1人,上海千人讲座教授1人,东方学者讲座教授1人。同时,聘请了15位国内外知名专家学者任荣誉教授、讲座教授或兼职教授。国际欧亚科学院(The International Eurasian Academy of Sciences)院士、欧罗巴科学院(Academia Europaea)院士、芬兰科学院院士(Academy Professor, The Academy of Finland)Kulmala教授受聘担任讲座教授。国际著名大气化学家Hartmut Herrmann和Christian George也于2015年7月正式受聘为复旦环境系兼职教授。
主要研究方向:
01(全日制)环境化学
02(全日制)大气环境
03(全日制)生物地球化学循环与全球变化
04(全日制)城市生态与环境生物技术
05(全日制)环境遥感与环境信息系统
06(全日制)环境与健康
07(全日制)环境生态学
08(全日制)流域污染控制技术与工程
09(全日制)城镇水处理及水污染控制技术与工程
10(全日制)大气污染控制技术与工程
11(全日制)固废污染控制与资源化
12(全日制)水土环境界面过程与调控
13(全日制)气候变化与环境
14(全日制)碳中和环境
二、专业目录
招生年份:2023年
拟招生人数:28
推免:25
考试科目:
①101思想政治理论
②201英语(一)
③302数学(二)
④887环境科学与工程综合知识
备注:
1.本专业拟招收推免生25人。
2.学制3年。
三、参考书目
《环境学原理》
《环境工程学》
四、复试分数线
2023年:345分
五、复试细则
为做好2023年硕士研究生招生复试工作,根据教育部和学校有关文件精神,结合院系实际情况,制定本细则。
一、确定复试名单
本系研究生招生工作领导小组依据学校公布的考生进入复试的初试成绩基本要求、招生计划和考生初试成绩,择优确定复试名单。复试名单在本单位网站上公布。
本系采取差额复试,在生源充足的情况下,差额比例一般不低于120%,总成绩相同的末位考生都进入复试。
符合初试成绩基本要求的生源数量少于招生计划120%的学科专业,安排全部合格生源参加复试。
二、成立复试专家组
本系成立4个复试专家组,选派责任心强、教学经验丰富、学术及外语水平较高的人员参加复试。每个复试专家组不少于5人。
三、审查报考资格
按照《复旦大学2023年硕士研究生考生报考资格审查要求》,考生须提交以下材料原件参加复试:
①有效居民身份证、本人准考证。
②《考生诚信复试承诺书》。
③应届生的学生证原件。
④往届生的学历证书原件和教育部学历证书电子注册备案表(或学历认证报告),学位证书原件(报考专业对学位有要求的考生)。
⑤在境外获得学历、学位的考生,须提交教育部留学服务中心出具的《国(境)外学历学位认证书》(以应届生身份报考的考生须于录取当年入学前取得《认证书》)。
⑥同等学力考生应按照我校招生章程“报考条件”中的规定,提交授课学校教务部门提供的8门相关专业本科课程考试成绩单。
⑦在读研究生提交目前培养单位出具的同意报考证明;考生还须在拟录取前提供注销原学籍证明。
⑧“退役大学生士兵计划”专项考生,应在复试时出示《入伍批准书》和《退出现役证》原件,没有这两项材料的考生,不能列入该专项。
⑨“少数民族高层次骨干人才计划”专项考生,应在复试时提交《2023年少数民族高层次骨干人才计划考生登记表》。没有《登记表》的考生,不能列入该专项。
考生须根据自身实际情况将上述相应材料原件于复试时现场交院系审查。经审查,若发现考生不符合报考条件,取消其复试资格,初试成绩无效。
四、复试安排、考核内容、提交材料等要求
1.复试方式:现场复试。
2.进入复试/未进入复试结果将通过复旦大学研究生报考服务系统发布,请考生及时登录系统查看。暂定3月24日左右在本系网站公布进入复试的考生名单。
3.复试时间:3月31日 08:30-18:30
复试地点:上海市杨浦区淞沪路2005号,复旦大学江湾校区林太珏环境楼(具体复试房间将以其它形式通知复试考生)。
4.考生于复试时提交本人①本科阶段成绩单(加盖公章)和②包括学习科研经历的个人陈述。
5.复试是对考生综合素质的全面考察。考核内容主要包括所报考专业的综合知识与技能、外国语水平及思想政治素质和品德考核等。
6.每名考生的复试面试时间一般不少于20分钟,全程录音录像。
五、考生成绩评定
考生的总成绩包括初试成绩和复试成绩,初试成绩占50%、复试成绩占50%。复试成绩中,专业知识成绩占70%、外国语听力与口语占30%。按照总成绩由高到低排名。复试成绩不及格者(未达到该项满分的60%)不予录取。
六、复试结果通知时间及方式
复试结果将在复试结束后3个工作日内,通过复旦大学研究生报考服务系统发布,请考生及时登录系统查看复试结果。
拟录取名单以学校公示为准。
七、复试纪律要求
考生要认真阅读学校和环境科学与工程系发布的考生须知等材料,严格遵守《复试考场规则》,签订《诚信复试承诺书》,确保提交材料真实和复试过程诚信。对复试试题内容等保密,在本学科复试工作全部结束前不得对外透露传播。对复试过程中违反考场纪律和考试规定的考生,一经查实,即按有关规定严肃处理,取消录取资格,记入《考生考试诚信档案》,对在校生,由其所在学校按有关规定给予处分,直至开除学籍;对在职考生,通知考生所在单位,由考生所在单位视情节给予党纪或政纪处分。研究生新生入学后3个月内,学校和环境科学与工程系对所有考生进行全面复查,复查不合格的取消学籍;情节严重的,移交有关部门调查处理。
八、考生咨询方式和监督申诉渠道
考生咨询方式:环科楼4001办公室,联系电话:021-31249999-802,邮箱:hjxyjs@fudan.edu.cn
监督申诉渠道:环科楼2002办公室,联系电话:021-31248977,邮箱:wangwen@fudan.edu.cn
本《细则》自公布之日起实施,未列事项参照学校相关规定执行,由环境科学与工程系负责解释。
复旦大学环境科学与工程系
2023年3月21日
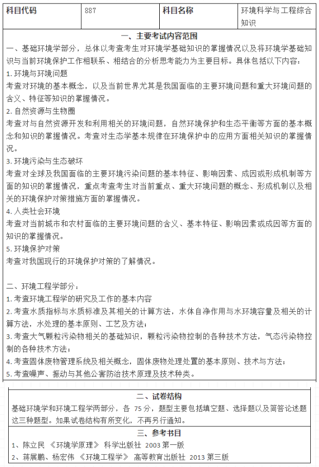
六、887环境科学与工程综合知识考试大纲:

1、关于择校和定专业
我报考的是复旦大学887资源与环境,之所以选择复旦大学首先是因为复旦大学的师资力量与地理位置,师资力量雄厚,有一支高学历,年轻化的教学和研究队伍,位处上海,也是我喜爱的城市。复旦大学环境科学与工程专业评估为B+,研究领域包括环境化学、大气环境、环境监测、污染控制、水/气处理工程、城市生态学、环境设计与规划、环境经济与管理、新能源等多个方面,大气是复旦的强势方向。近年来报考复旦的人数也越来越多,复试分数线近两年都是320,专硕报录比10:1左右,竞争力还是很大的,学硕22年只有三个名额,专硕招生70人(专硕不提供住宿)
2、初试经验
政治:我的政治复习并没有早早开始,在暑假八月份才开始看徐涛老师的基础课程配套1000题练习,一般看完一整章视频后进行习题巩固,视频我一般都是二倍速看完(根据个人习惯)。基础课程看完后我在10月份开始跟腿姐,买了腿姐的背诵手册,在喜马拉雅上跟着腿姐30天带背,我一般早上洗漱时间以及早餐时间来听带背,自己一个人背诵比较枯燥,晚上时间花一个小时左右听腿姐技巧班,等肖八上市之后开始刷选择题,错题二刷甚至三刷,在微信小程序也可以购买选择题题库,多做做选择题,查缺补漏,最后冲刺期看腿姐冲刺班,以及背肖四大题,22考研腿姐押的最后十道题很多押中了,yyds,强烈推荐背诵腿姐最后押题!
英语:我是考英语二,英语是我最早开始复习的,听刘晓燕老师的建议,一开始从96年真题阅读开始做到06年,然后真题中不认识的单词做好标注,一天两篇阅读,消化好单词阅读解析看唐迟老师的,学习阅读技巧。06-10年真题每天规定时间四篇阅读,一篇15分钟左右,前期把阅读时间固定有利于时间规划。如果基础不太好的同学对于做阅读有困难,可以看田静老师的语法课,讲的很详细。当然单词是前提,每天要坚持单词背诵,推荐背诵真题高频单词,背到考试前!10年之后英语二就有单独的真题,翻译和作文与英语一有差异,翻译课程推荐唐静老师,完形填空易熙人老师讲得生动有趣,英语作文非常重要,一定要早点开始,最好在后期能每天抽出半个小时左右写一篇作文,网上临时套的作文模板分数真的不高呀,新题型我个人认为只要把真题里面的做透就行,英一里面的相同题型也可以练习,不用另外做题。
数学:数二,三月份开始看汤家凤老师的高数基础课,配套练习1800,大概在五月份结束基本课程,我就开始看武忠祥老师的强化课,武老师的课全是干货还有很多解题小技巧,我配套的练习是李林880,题型很齐全 。线代还是看李永乐老师的强化班,永乐大帝不是吹的,老师讲课很细致,线代就是很讲究细节。看完所有课程就是要大量刷题了,660和李林108都不错,我做完了02年至今的真题,错题进行二刷,市面上所有的主流老师模拟题有时间都可以做,优先做李林六套卷,四套卷,张宇八套卷和四套卷,李正元五套卷,李艳芳预测3套卷,合工大共创超越等都可以,数学计算非常重要,平时要注重计算细节,提高正确率,同时模拟的时候要做好计时,大概2个半小时左右就停止答题,提高自己效率,考场不确定因素较多,所以平时模拟尽量缩短时间。
专业课:资源与环境887:环境科学综合知识,参考书目是环境工程学和环境原理学两本书,主要题型为填空题,简答题和论述题(根据最新考纲),复旦大学专业课不压分,难度也不是很高,只要认真复习,100+以上是没有问题的,我先说一下我个人的复习规划:首先我开始环境工程学这本书,这本书主要是包括水气固噪控制工程的基本内容,也是环境工程本科所学的知识,我根据历年真题对比总结高频考点,做好笔记,作为复习的重点,之后根据上岸学长学姐买的资料里面重点内容开始背诵,时间充裕的同学还是最好把课本过一遍。对于环境学原理这本书我直接根据资料里面总结的重点开始背诵,在后期总结属于自己的一本笔记,最后时间只要背诵自己总结的高频考点就足够,这样高效,最后十一月中旬开始真题模拟,买专门的考研专业课答题卡模拟,总之专业课尽量多写点,字迹工整,分点描述。大家如果在考研复习过程中有困难的话,也不妨报一个辅导班,比如新祥旭考研全科一对一私人订制VIP辅导课程,针对性强,上课时间可以灵活协商,课下还可以免费答疑解惑,对考研初复试应试备考这块的帮助是非常明显的。
3、复试经验
今年复旦进复试分数线为320,进入复试有85人左右,最后录取70人,录取比1.2左右,基本进入复试录取的可能性很高。同时复试也算是比较灵活的,没有参考书目,往年考的是口语,看图说话和综合问答三个环节,综合问答主要是根据你说的内容老师进行发问,提问是相当灵活的,主要考察专业整体素质,每个老师提问风格也不相同,只要记住保持镇定自信,不会的问题态度诚恳,虚心请教,老师都会理解的。
最后,有些心里话送给学弟学妹,如果此时的你正在犹豫要不要报考某院校,请大胆自信笃定一点,但是这并不代表你要做出超出自己能力范围之外的决定,选择一个自己心仪的学校,坚持下去,可能到后面自信心会受挫,但是请相信大家都是这么走过来的,你扛过去了,态度积极开朗,换一种态度来面对自己的失败,或许会有不一样的结果,我在备考期间也是经常会怀疑人生,但我从来不后悔自己的决定,也相信自己的实力,在考场上胆大心细,心态稳住,即使又不会的题千万不要乱了阵脚,当你有一个良好的心态时,你已经成功了一半!祝愿所有23届学弟学妹们能考上理想学校,金榜题名!


















