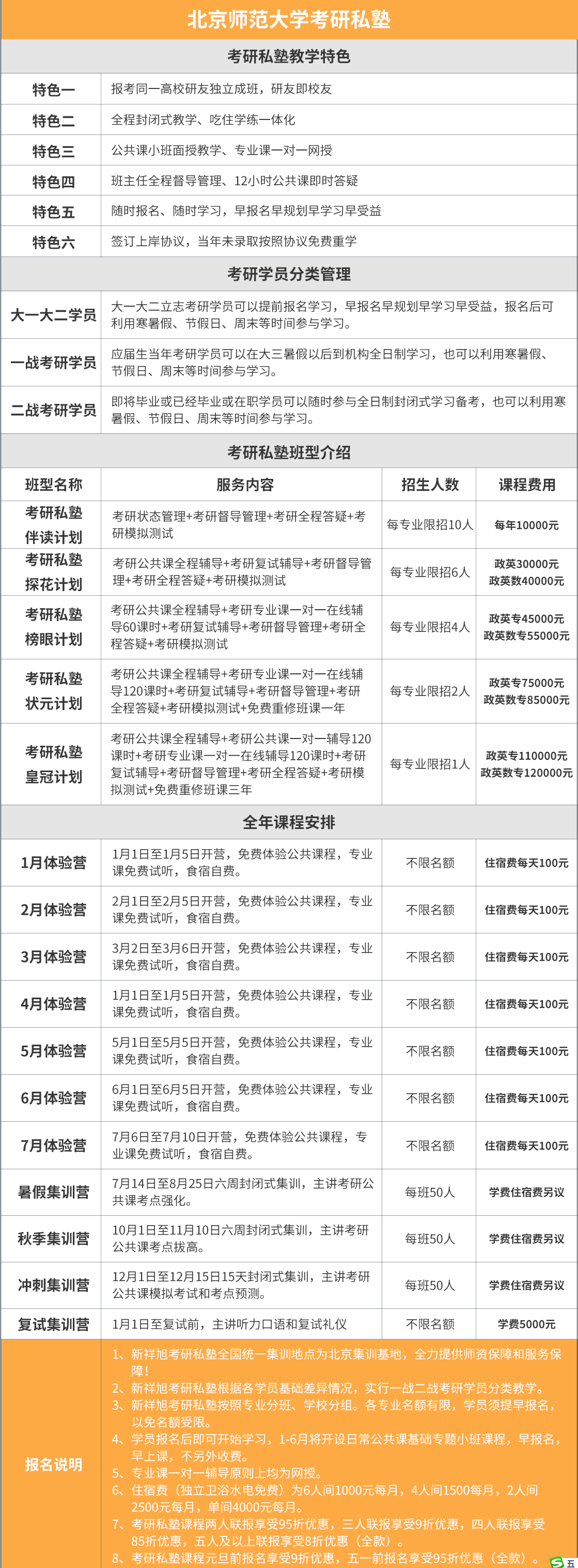
考研竞争愈演愈烈,单打独斗可不行!全年集训营带你一站式备考!所有问题统统帮你解决!对于25考研的同学而言,尽早准备、充分备考,才能确保在考研中占据有利优势!
而新祥旭北京师范大学定向封闭式集训营开营的核心目标之一,就是通过提升你的学习能力、学习效率以及优秀的师资力量和科学的复习规划,让你尽可能吸收学科知识、建立知识体系!新祥旭集训营是专属的封闭式集训学习环境,是考研私塾全程封闭式教学、吃住学练一体化;公共课小班面授教学(PS:若公共课某科特别薄弱可选择咱们特别推出的一对一针对性补习)、专业课一对一面授或网授;班主任全程督导管理、公共课专业课即时免费答疑。考研学员随报随学,专业务实,真诚周到,帮助同学们快速找到状态,少走弯路,直线上岸!那就一起来看下咱们集训营的介绍!
最后,带你参观我们的营地
营地环境

营地教室&自习室
为了保障同学们拥有舒适的学习环境和良好的学习氛围,教学区域配备了空调、WiFi和饮水机;教室宽敞明亮,自习室是隔断式一人一座,享有独立插座和台灯;多功能学习区一应俱全,满足学员的多种学习需求。

营地宿舍
宿舍条件的好坏直接影响到学生的休息质量,晚上休息不好,白天自然就会犯困,一犯困学习效率就会变差,因此,宿舍环境是很多学生和家长关心的重中之重。
新祥旭也很重视宿舍环境,致力打造舒适安静的睡眠环境,提高学生的学习效率。为此,新祥旭推出了多种宿舍选择,有单人间到八人间共5种类型可供选择。不管是几人间,学习桌、衣柜、储物柜、空调、洗衣机等设施齐全,还有独立卫浴空间,保障学员个人隐私,更有独立阳台,享受阳光沐浴。

营地食堂

营地环境

如果你想要考研但不知道如何进行复习规划,如果你对专业和院校还了解甚少,如果你想拥有一个良好的学习环境助你专心备考,那就来新祥旭考研集训营吧~可提前入营哟~
新祥旭—北京大学考研保研申博辅导班著名品牌!
手机/微信:13341004451(新祥旭岑老师)
微信号:xxxedu666
咨询QQ:3390451633(空间相册可看机构环境及学员上课照片)
总部地址:北京市海淀区苏州街长远天地大厦B1座16层1604室(新祥旭考研)


















