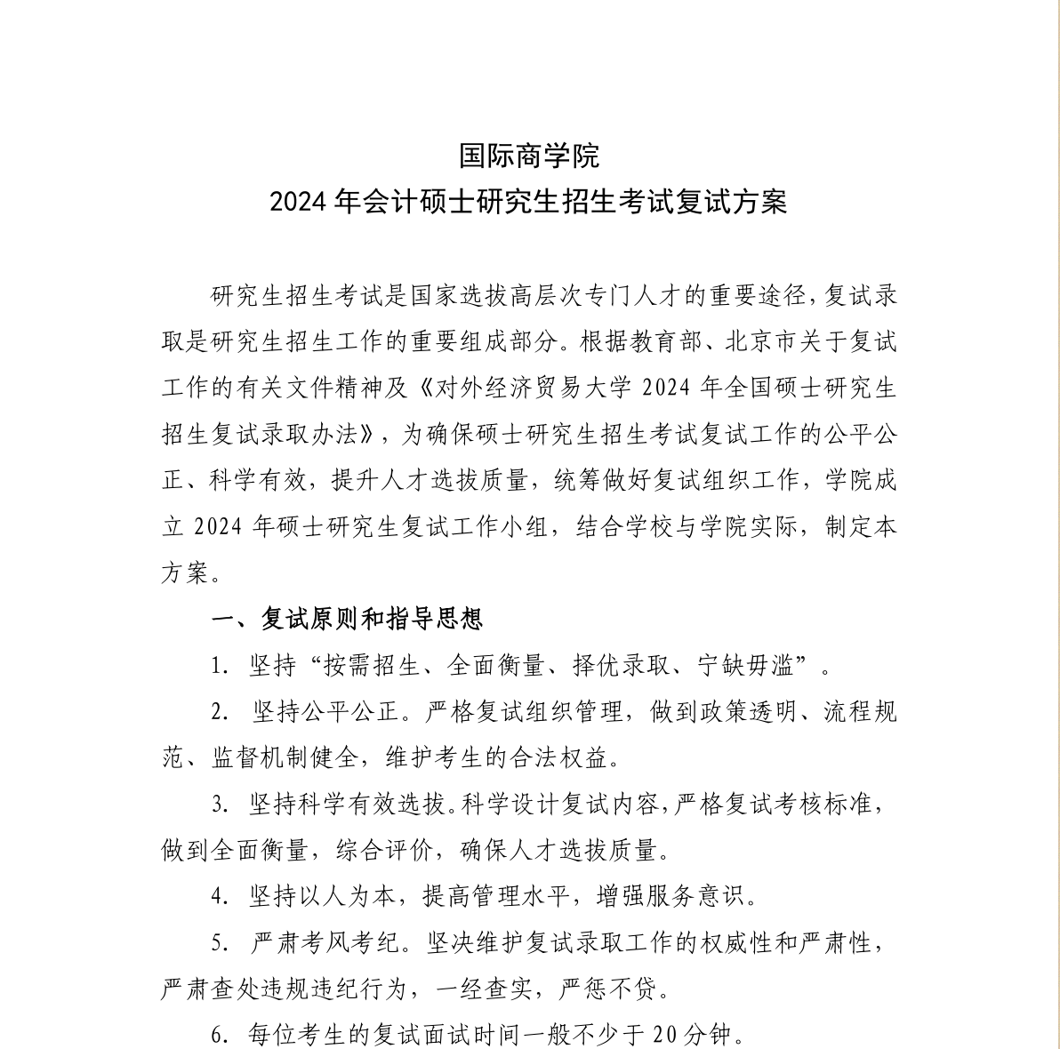
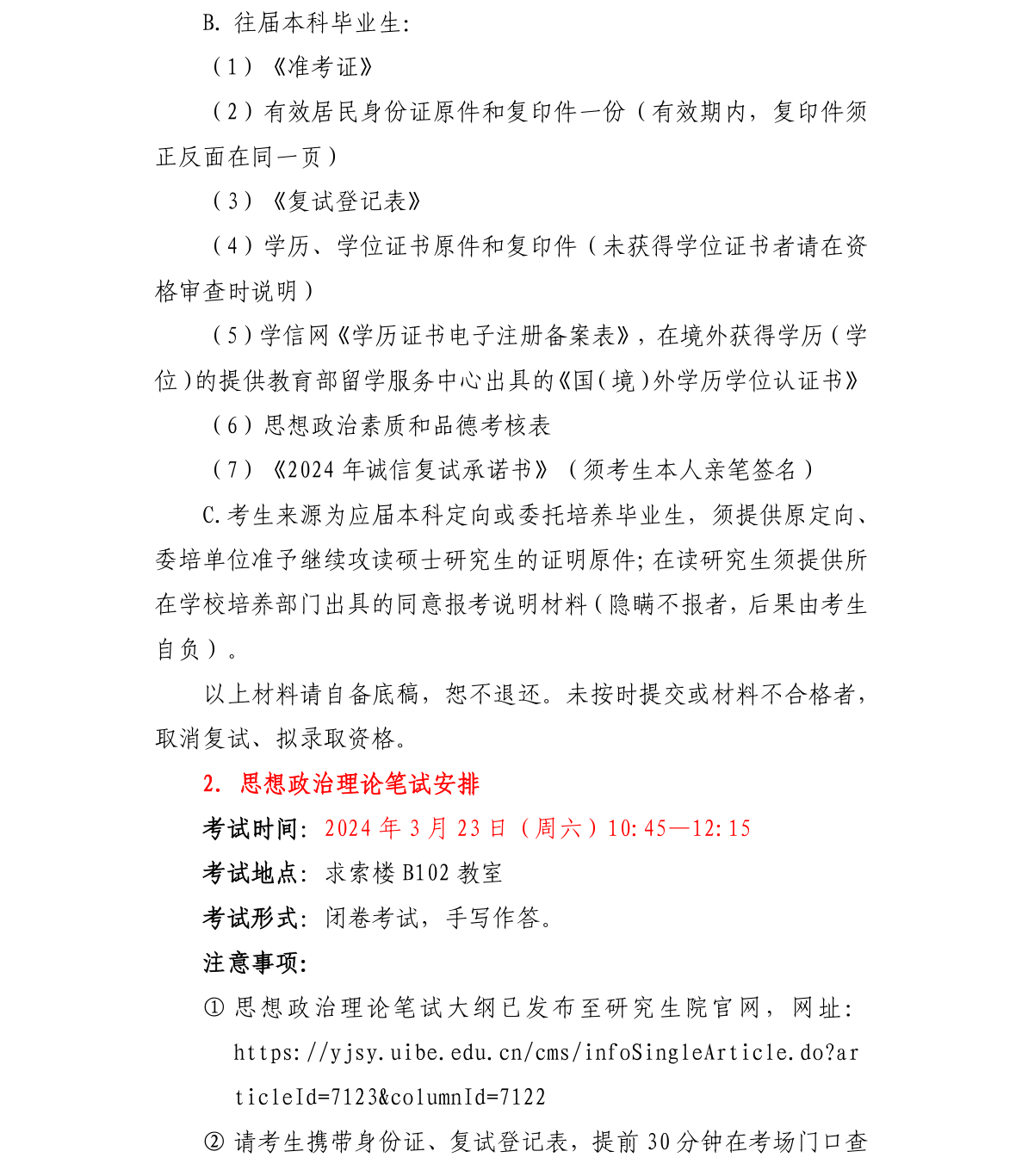
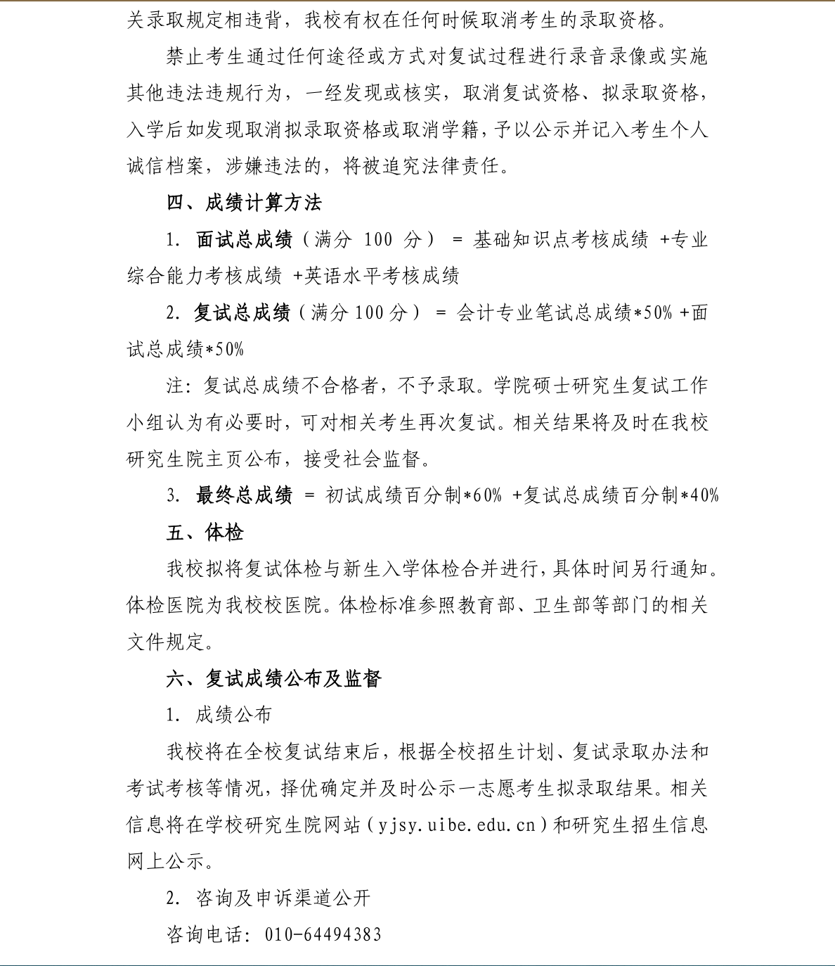
对外经济贸易大学国际商学院会计硕士(MPAcc)2024年硕士研究生招生考试复试方案







新祥旭—对外经济贸易大学考研保研申博辅导班著名品牌!
手机/微信:153-1367-6544(新祥旭张老师)
微信号:xxxzhang321
咨询QQ:160-8989-730 (空间相册可看机构环境及学员上课照片)
总部地址:北京市海淀区苏州街长远天地大厦B1座16层1604室(新祥旭考研)
乘车路线:地铁10号线苏州街站下C口出北行200米

对外经济贸易大学国际商学院会计硕士(MPAcc)2024年硕士研究生招生考试复试方案







新祥旭—对外经济贸易大学考研保研申博辅导班著名品牌!
手机/微信:153-1367-6544(新祥旭张老师)
微信号:xxxzhang321
咨询QQ:160-8989-730 (空间相册可看机构环境及学员上课照片)
总部地址:北京市海淀区苏州街长远天地大厦B1座16层1604室(新祥旭考研)
乘车路线:地铁10号线苏州街站下C口出北行200米
