2020-2021年北京师范大学传播学专业考研招生情况、参考书目等最全备考经验指导——新祥旭考研
一、北师大考研招生情况
1、专业代码及研究方向
050302传播学
01传播理论与实务
02媒介与文化传播
03网络与新媒体
04编辑出版
2、考研初试及复试科目
①101思想政治理论
②201英语一
③745新闻传播实务(04方向考769编辑出版综合)
④938新闻传播理论
复试:外语(口试), 新闻传播发展前沿, 面试
3、拟招生人数
|
年份 |
人数 |
|
2019 |
拟招17人,含推免10人左右 |
|
2018 |
统招11人 |
|
2017 |
统招10人 |
|
2016 |
统招20人 |
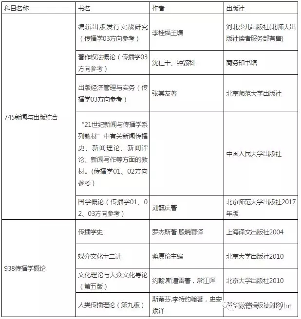
二、北师大传播学考研参考书目
1、初试参考书
三、北师大传播学考研复试分数线(近三年)
|
年份 |
满分100分 |
满分150分 |
复试分数线 |
|
2018 |
387 |
60 |
90 |
|
2017 |
377 |
55 |
90 |
|
2016 |
377 |
55 |
90 |
|
新祥旭分析: 1、2018年北京师范大学新闻传播学院传播学计划招收全日制17人,其中接收推免10人,那么统招就是7人,但是我们统计发现,2018年传播学统招是11人,比计划人数多4人,招生人数还算是比较多。 2、公共课单科比去年高了,有总分很高的人因为英语或政治单科不过线遗憾与北师失之交臂。这向我们释放的信号是,提高自己的公共课势在必行。 |
|||
四、北师大传播学考研复习经验
专业课要从基础开始打磨。虽然老师说传播学教程是给外行看的,但是由于我们大学期间疏忽学业也差不多是个外行了。不妨先从传播学教程开始,来检视自己前三年的学习成果,如果读起来有难度,证明自己确实需要从基础开始慢慢夯实。可以重点看十二章和十四章,帮自己在头脑里建立传播学的框架。另外可以读几本传播学经典专著,比如尼尔·波兹曼的《童年的消逝》《娱乐至死》,乔姆斯基的《制造共识》,麦奎尔的《受众分析》,勒庞的《乌合之众》哈钦斯委员会的《一个自由而负责的新闻界》等等……,这些书不必一个字一个字细扣,重点在于了解,把握作者的用意,同时要带着自己的批判思维去看,因为时代、文化和社会背景的不同,这些书里的观点不见得是完全正确的。当然,没有哪本书能描绘传播学的全貌,所以读书的时候要理解到作者想说的要点,同时也要跳出去思考作者为什么会产生这些观点,这些观点对应在传播学的哪一部分,你是否同意作者的观点,你有什么不同的见解等等。
一般3月到6月底,基础书籍看两遍以上,不用讲究看懂,你们现在也看不懂,就能够弄清楚大概讲什么,能入门就好了,现在也不用做笔记,你们现在做笔记就是抄书,没什么意义。但是基础差的还是建议报个班的,提高学习效率。然后7月开始暑假来了,这是最重要的时间段之一,两个月的暑假时间把基础笔记整理了出来。八月到十二月一直都要背书,每天都要,不能放松,专业课背个五遍左右就好了。笔者在10月底左右也报了一个新祥旭辅导班,一对一的上课,个人觉得不错。
五、2018专业课真题
(745)新闻传播实务
一、简答题(每题10分,共30分)
1.“场景”是什么?
2.简述“数据可视化”的技术和价值。
3.媒介审判的内涵和特征。
二、论述题(每题30分,共60分)
1.有人认为,社会化媒体时代,在社会沟通和舆论引导方面,“晓之以理要重于动之以情”,谈谈你的看法。
2.一家内容付费的咨询公司来咨询你,什么样的内容受众愿意为之付费。你准备怎么回复?
三、实务题(60分)
请你简要设计论证撰写“互联网产品经理”的专业硕士的培养方案中,“课程体系”建设的部分?
(938)新闻传播理论
1.简述“第三人效果”理论。
2.简述传播效果的阶段。
3.网络直播的未来发展。
4.算法内容推送。
5.互联网发展的下半场是什么?技术逻辑的发展重点?
六、、2018北师大传播学研究生拟录取名单

.png)


















