2020-2021年首都师范大学应用心理学专业招生情况、参考书目、院校排名考研分析!——新祥旭考研
一、首师大应用心理学考研招生情况
1、专业代码及研究方向
040203应用心理学
01临床与咨询心理
02人力资源管理
2、考研初试及复试科目
初试:
①101思想政治理论
②201英语一
③775心理学基础综合(775心理学基础综合包含普通心理学、发展心理学、实验心理学、心理统计学)
复试科目:
人格心理学(专业笔试)
认知心理学(同等学力加试)
心理学研究方法(同等学力加试)
3、拟招生人数
|
年份 |
人数 |
|
2019 |
拟招收5人,含推免2人 |
|
新祥旭提示:首师大应用心理学考研复试比例1:1.2 |
|
二、首师大应用心理学考研参考书目
1、初试参考书推荐
1) 普通心理学,张钦,中国人民大学出版社,2012年4月第一版
2) 发展心理学,雷雳,中国人民大学出版社,2017年4月第三版
3) 实验心理学,周爱保,清华大学出版社,2016年9月第一版
4) 现代心理与教育统计学(第四版),张厚粲、徐建平,北京师范大学出版社,2015年5月第四版
2、复试参考书
1) 人格心理学(专业笔试),不指定参考书目
2) 《认知心理学》,彭聃龄、张必隐,浙江教育出版社
3) 《心理科学方法学》,周谦,中国科技出版社
三、2018年首师大应用心理学考研复试分数线
|
年份 |
满分100分 |
满分>100分 |
复试基本分数线 |
|
2018 |
44 |
132 |
320 |
|
2017 |
44 |
132 |
310 |
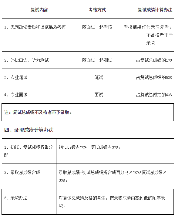
四、2018首师大应用心理学考研复试办法
.png)
五、2018年首师大应用心理学考研专业课试题分析

六、2018年首师大心理学院拟录取名单
篇幅有限,详情请关注“首都师范考研联盟”微信公众号。
七、2019年首师大应用心理学考研备考指南
1.基础阶段
全面精准定位考点,精准定位考研心理学各学科考点,知识点全覆盖,夯实基础;正确理解和掌握各学科的知识、概念、理论及方法,构建学科框架和完整的理论体系。
2.强化阶段
全面深化对核心考点的理解,掌握学科内部及学科之间知识点的逻辑关系,同时强化记忆。
3.提高阶段
明确考试对考生的能力要求、命题方向和试题特点,熟练掌握解题技巧及解题方法,学会综合运用心理学知识分析问题、解决问题;同时结合历年真题解析有针对性的提高考试能力。
4.冲刺阶段
梳理学科知识体系,重点考点及题型预测,准确把握考研最新动向、高效备考;考前模拟,实战演练,调整考生考试状态、保证考生最大限度。
.png)


















