2020-2021年首都师范大学全日制学科教学(物理)招生情况、参考书目、真题分享等考研干货!——新祥旭考研
一、首师大学科教学(物理)考研招生情况
1、专业代码及研究方向
045105学科教学(物理)
01学科教学(物理)
2、考研初试及复试科目
初试:
①101思想政治理论
②204英语二
③333教育综合
④874综合物理
复试科目:
物理教育法
3、拟招生人数
|
年份 |
人数 |
|
2019 |
拟招21人,含推免3人 |
|
新祥旭提示:首师大学科教学(语文)考研复试比例1:1.4 |
|
二、首师大学科教学(物理)考研参考书目
1、初试参考书推荐
333教育综合
1) 《教育学基础》,全国12所重点师范大学联合编写,教育科学出版社 最新版;
2) 《当代教育心理学》,陈琦、刘儒德,北京师范大学出版社 最新版;
3) 《教育研究导论》,宁虹,北京师范大学出版社最新版。
874综合物理
1) 《力学基础》,漆安慎、杜蝉英等,人民教育出版社 最新版
2) 《电磁学》,梁灿彬,高等教育出版社 最新版
2、复试参考书
1) 中学物理教学概论,阎金铎、郭玉英主编,高等教育出版社 最新版
2) 物理教学法,许国梁主编,高等教育出版社 最新版
三、2018年首师大学科教学(语文)考研复试分数线
|
年份 |
满分100分 |
满分>100分 |
复试基本分数线 |
|
2018 |
44 |
66 |
320 |
|
2017 |
44 |
66 |
310 |
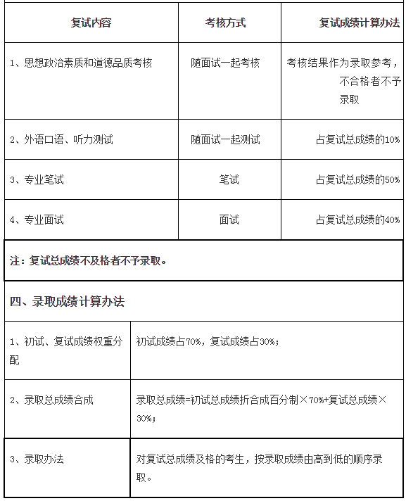
四、2018首师大教师教育学院考研复试办法
五、2018年333教育综合真题回忆版
一、名词解释
1.学习2.教育要素3.无关变量
二、简答题
1.皮亚杰的认知发展阶段理论
2.观察法的特征
三、论述题
1.用一个案例论述良好师生关系对于提高学生学习兴趣和学习成绩的作用
2.论述同辈群体生活对于学生成长的作用
3.试论述当代中学生发展的时代特点,如果你是老师,你会怎么样教育学生
四、材料分析题
1.有人认为人工智能能够做高考数学题,中小学生就没有必要学习语文数学英语等
学科,对于这一说法进行评价和分析
2.有人认为未来人工智能能够代替教师,对这一说法进行评价和分析
六、2018年首师大学科物理拟录取名单
篇幅有限,详情请关注“首都师范考研联盟”微信公众号。
.png)

.png)

















