2020-2021年中国海洋大学行政管理考研招生情况、分数线、参考书目及备考经验指导!——新祥旭考研
一、学院简介
国际事务与公共管理学院拥有公共管理、政治学一级学科硕士学位授予权,MPA专业硕士学位授予权,2013年依托法学一级学科博士点自主设立"公共政策与法律"二级学科博士点。学院拥有一支年龄、职称、学缘结构合理的师资队伍,教师均毕业于国内外知名高校,其中特聘教授1人,繁荣工程教授1人,青年英才工程3人,青年泰山学者1人,外籍教师1人,博士、硕士生导师共计近40人。
学院围绕"海洋"和"环境"两大主题,按照"强化特色,融入主流"的学科发展思路,依托学校海洋学科门类齐全的综合优势,以特色带动学科整体发展与综合实力提升,在海洋行政管理基本理论与实践、海洋政治与一带一路、极地政治、国家治理、海洋环境政策与海洋资源管理、海洋渔业政策与管理、沿海城市空间与土地利用等教学科研和社会实践方面取得显著的教学和科研成果,服务于国家治理体系和治理能力现代化。学院拥有较强的社会服务能力,积极为中央、地方提供决策、咨询服务,已初步成为国家海洋政策、城乡规划管理、社区治理等方面的新型特色智库。学院拥有高层次的科研平台,包括教育部人文社会科学重点研究基地--海洋发展研究院、教育部国别和区域研究中心、中国海洋发展研究中心等。
二、中国海洋大学行政管理考研招生情况
1、专业及方向
120401行政管理
不区分研究方向
2、初复试科目
①101思想政治理论
②201英语一或202俄语或203日语
③662公共管理基础
④968公共政策分析
复试科目:
西方行政学说史
三、中国海洋大学近三年行政管理考研复试分数线
|
年份 |
满分100分 |
满分150 |
复试基本分数线 |
|
2018 |
44 |
66 |
343 |
|
2017 |
55 |
90 |
350 |
|
2016 |
55 |
90 |
360 |
四、中国海洋大学2016-2018年行政管理专业考研报录人数统计表
|
年份 |
报名人数 |
统招录取人数 |
|
2018 |
- |
13人 |
|
2017 |
70 |
- |
|
2016 |
121 |
- |
|
2016 |
125 |
- |
注:“-”表示小编没有收集到有效数据!
五、2018年中国海洋大学行政管理考研拟录取名单
.png)
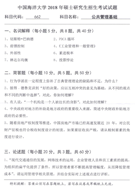
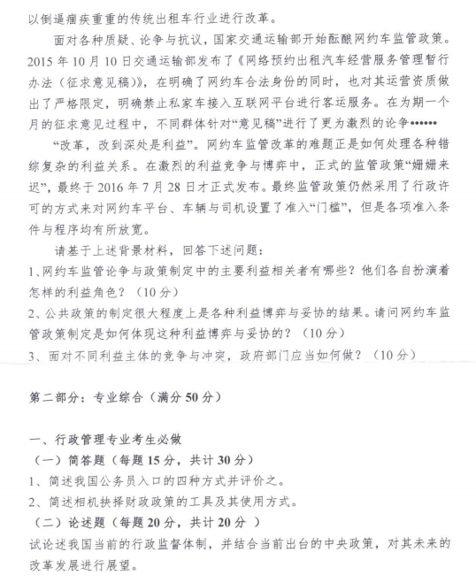
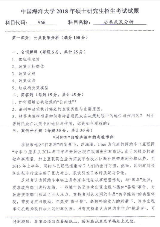
六、2018年中国海洋大学行政管理专业考研真题
.png)
.png)
.png)
.png)
.png)
七、2018 中国海洋大学行政管理专业复试介绍
1.复试方式:
笔试与面试相结合。
2.复试面试内容:
思想政治素质和品德考核、专业科目笔试、面试、外国语听力与口语测试、人文素养与团结协作精神、心理素质测试、体检等。
(1)专业笔试:考察考生专业综合知识的掌握程度及运用能力,着重考核考生的组织归纳能力、表达能力、创新能力等,采取闭卷考试形式。
(2)面试:考察考生综合素质及研究能力,着重考察考生的理解能力、应变能力、沟通能力、组织归纳能力、获取知识能力、研究与创造能力、对所报考专业的了解、求学动机,以及人文素养与团结协作精神等。采取问答形式。
(3)外语:考察考生外语听说能力。采取问答形式。
综合素质考核中的心理素质测试、体检由学校统一组织。
3.复试成绩计算公式:
复试成绩=专业科目笔试成绩×40%+面试成绩×50%+外国语听力与口语测试成绩。复试成绩、专业科目笔试成绩和面试成绩均采取满分百分制,外国语听力与口语测试成绩满分为10分。
4、录取
1).公共管理(含行政管理、教育经济与管理、社会保障、土地资源管理)按一级学科统一划定复试分数线,各二级学科(专业)按录取总成绩的高低依次录取。
2).其他专业按录取总成绩从高到低顺序录取。
3).录取总成绩=(初试成绩÷5)×50%+复试成绩×50%。
.png)


















