2020-2021年首都师范大学全日制学科教学(化学)招生情况、参考书目、真题分享等考研干货!——新祥旭考研
一、首师大学科教学(化学)考研招生情况
1、专业代码及研究方向
045106学科教学(化学)
01学科教学(化学)
2、考研初试及复试科目
初试:
①101思想政治理论
②204英语二
③333教育综合
④875 普通化学
复试科目:
化学综合
3、拟招生人数
|
年份 |
人数 |
|
2019 |
拟招24人,含推免2人 |
|
新祥旭提示:首师大学科教学(语文)考研复试比例1:1.5 |
|
二、首师大学科教学(化学)考研参考书目
1、初试参考书推荐
333教育综合
1) 《教育学基础》,全国12所重点师范大学联合编写,教育科学出版社 最新版;
2) 《当代教育心理学》,陈琦、刘儒德,北京师范大学出版社 最新版;
3) 《教育研究导论》,宁虹,北京师范大学出版社最新版。
875 普通化学
1) 无机化学(上、下),北京师范大学三校合编,高等教育出版社,第四版
2) 物理化学,傅献彩等,高等教育出版社,第5版
3) 结构化学基础,周公度、段连运,北京大学出版社,第五版
4) 基础有机化学(上、下),邢其毅等,北京大学出版社,第四版
5) 化学教学论,刘知新,高等教育出版社,第四版
6) 基于学生核心素养的化学学科能力研究,王磊,北京师范大学出版社,2017年
2、复试参考书
1) 《物理化学》,傅献彩等编著,高等教育出版社(第5版)
2) 《化学教学论》,刘知新著,高等教育出版社(第四版)
三、2018年首师大学科教学(化学)考研复试分数线
|
年份 |
满分100分 |
满分>100分 |
复试基本分数线 |
|
2018 |
44 |
66 |
320 |
|
2017 |
44 |
66 |
310 |
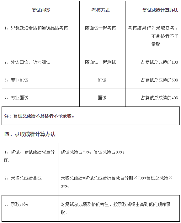
四、2018首师大教师教育学院考研复试办法
五、2018年333教育综合真题回忆版
一、名词解释
1.学习2.教育要素3.无关变量
二、简答题
1.皮亚杰的认知发展阶段理论
2.观察法的特征
三、论述题
1.用一个案例论述良好师生关系对于提高学生学习兴趣和学习成绩的作用
2.论述同辈群体生活对于学生成长的作用
3.试论述当代中学生发展的时代特点,如果你是老师,你会怎么样教育学生
四、材料分析题
1.有人认为人工智能能够做高考数学题,中小学生就没有必要学习语文数学英语等
学科,对于这一说法进行评价和分析
2.有人认为未来人工智能能够代替教师,对这一说法进行评价和分析
六、2018年首师大学科化学拟录取名单
篇幅有限,详情请关注“首都师范考研联盟”微信公众号。
七、专业课复习经验
专业一
教育333没必要5-6月就开始背,最好七八月先背一遍,很细的背一遍,九月开学之后再抓重点背。三本书中,最最重要的是教育学基础,一定要五六月份就开始整理笔记,最好是框架整理那种,把教育学基础彻底的整理完之后,再开始教育研究导论和教育心理学。
教育学心理首先要记住的是教育家的思想要点。别因为书太厚放弃!千万不要喔!
研究导论重点就是那几章重点章节。别因为看不懂放弃!因为难的公式那几章都不考。
专业二
无机:无机化学从2017年变化很大,2017年的题是保密的,从学长学姐那儿得知偏重下册书。2018年更明显。出了很多计算题,都有关于溶液方面,与你看到的2016年之前的题有很大差别。
我的建议是还是要把书本上的知识点和课后题琢磨透彻。2018届无机化学题明显变了很多。导致了考研的同学化学成绩比往年低。所以推测2019届会规整一些。也就是说2016年以前的真题还是有很大的参考性。但是最重要的还是书本上的知识点和课后题。可参考首师大化学系的ppt来确定重点难点。
有机:2018届的有机题比同届考化学学硕的题还难。但是往年都很简单。所以不用担心,有机书和课后题就是重点,绝对的重点!!!尤其是命名和方程式,占了很大的分值但是其实都是基础,一定要抓住!
.png)

.png)

















