2020-2021年首都师范大学基础心理学考研招生情况、参考书目、复习经验等干货分享!——新祥旭考研
一、首师大基础心理学考研招生情况
1、专业代码及研究方向
040201基础心理学
01记忆与视觉认知
02语言认知
03生理心理学
2、考研初试及复试科目
初试:
①101思想政治理论
②201英语一
③775心理学基础综合(775心理学基础综合包含普通心理学、发展心理学、实验心理学、心理统计学)
复试科目:
认知心理学(专业笔试)
教育心理学(同等学力加试)
认知心理学(同等学力加试)
3、拟招生人数
|
年份 |
人数 |
|
2019 |
拟招收10人,含推免2人 |
|
新祥旭提示:首师大基础心理学考研复试比例1:1.2 |
|
二、首师大基础心理学考研参考书目
1、初试参考书推荐
1) 普通心理学,张钦,中国人民大学出版社,2012年4月第一版
2) 发展心理学,雷雳,中国人民大学出版社,2017年4月第三版
3) 实验心理学,周爱保,清华大学出版社,2016年9月第一版
4) 现代心理与教育统计学(第四版),张厚粲、徐建平,北京师范大学出版社,2015年5月第四版
2、复试参考书
1) 《教育心理学》陈琦,北京师范大学出版社
2) 《认知心理学》彭聃龄,张必隐,浙江教育出版社
三、2018年首师大基础心理学考研复试分数线
|
年份 |
满分100分 |
满分>100分 |
复试基本分数线 |
|
2018 |
44 |
132 |
320 |
|
2017 |
44 |
132 |
310 |
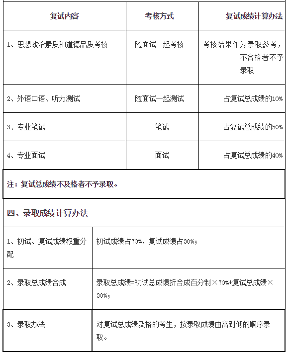
四、2018首师大基础心理学考研复试办法
.png)
五、2018首师大基础心理学考研复习建议
1、零基础复习阶段(6月前)
本阶段根据考研科目,选择适当的参考教材,有目的地把教材过一遍,全面熟悉教材,适当扩展知识面,熟悉专业课各科的经典教材。这个期间非常痛苦,要尽量避免钻牛角尖,遇到实在不容易理解的内容,先跳过去,要把握全局。系统掌握本专业理论知识。对各门课程有个系统性的了解,弄清每本书的章节分布情况,内在逻辑结构,重点章节所在等,但不要求记住,最终基本达到首师大本科水平。
2、基础复习阶段(6-8月)
本阶段要求考生熟读教材,攻克重难点,全面掌握每本教材的知识点,结合真题找出重点内容进行总结,并有相配套的专业课知识点笔记,进行深入复习,加强知识点的前后联系,建立整体框架结构,分清重难点,对重难点基本掌握。同时多练习相关参考书目课后习题、习题册,提高自己快速解答能力,熟悉历年真题,弄清考试形式、题型设置和难易程度等内容。要求吃透参考书内容,做到准确定位,事无巨细地对涉及到的各类知识点进行地毯式的复习,夯实基础,训练思维,掌握一些基本概念和基本模型。
3、强化提高阶段(9月-11月)
本阶段要求考生将知识积累内化成自己的东西,动手做真题,形成答题模式,做完的真题可以请考上目标院校的师兄、师姐帮忙批改,注意遗漏的知识点和答题模式;总结并熟记所有重点知识点,包括重点概念、理论和模型等,查漏补缺,回归教材。
六、2018年首师大心理学院拟录取名单
篇幅有限,详情请关注“首都师范考研联盟”微信公众号。
七、2018年基础心理学专业考研排名
A+等:北京师范大学
A等:西南大学、北京大学、华东师范大学、浙江大学、南京师范大学
B+等(11个):华南师范大学、中山大学、首都师范大学、陕西师范大学、天津师范大学、湖南师范大学、江西师范大学、华中师范大学、河南大学、吉林大学、曲阜师范大学
B等(10个):辽宁师范大学、山西师范大学、贵州师范大学、东北师范大学、福建师范大学、苏州大学、鲁东大学、西北师范大学、河北师范大学、徐州师范大学
.png)


















